1.招标条件
鞍山至台安高速公路机电工程 (以下称为“本项目”)已由 辽宁省发展和改革委员会 以 《省发展改革委关于鞍山至台安高速公路工程可行性研究报告的批复》(辽发改交通〔2023〕164号)批准建设,施工图设计已由 辽宁省交通运输厅 以 《关于鞍山至台安高速公路交安、机电工程施工图设计的批复》(辽交公路〔2026〕29号)批复,资金来源及出资比例为 政府出资100% ,本项目施工监理招标人为 日本无码av (以下称为“招标人”),招标代理为 中咨海外咨询有限公司 (以下称为“招标代理”)。项目已具备招标条件,现对本项目施工监理进行国内公开招标,并对投标人进行资格后审。
2.项目概况与招标范围
2.1项目概况
鞍山至台安高速公路起自鞍山市周家堡村北侧,终于台安县宽邦屯西侧。主线长57.946公里,设置枢纽互通立交2处、一般互通立交4处。主线采用双向四车道高速公路标准建设,设计速度120公里/小时,路基宽度27米。全线共新建孙青堆主线收费站、唐马寨收费站、三块石收费站、黄沙坨收费站、台安南收费站5处收费站,台安服务区1处服务区,机电工程主要负责收费系统、监控系统、通信系统及桥梁健康监测的建设。
2.2招标范围及标段划分
本次招标范围为鞍山至台安高速公路机电工程的施工监理,本次监理设置一级监理机构,即设置1个总监理工程师办公室。对监理合同范围内的机电工程实施的全过程(准备阶段、施工阶段、缺陷责任期阶段)进行质量监理、进度监理、费用监理、施工安全监理、信息管理、合同管理、文件资料管理等,并按约定完成合同范围内的试验检测工作。
本项目共划分为1个标段。
2.3监理服务期限
159日历天(2026年5月25日~2026年10月31日)。缺陷责任期:自实际交工验收合格之日起计算24个月。
3.投标人资格要求
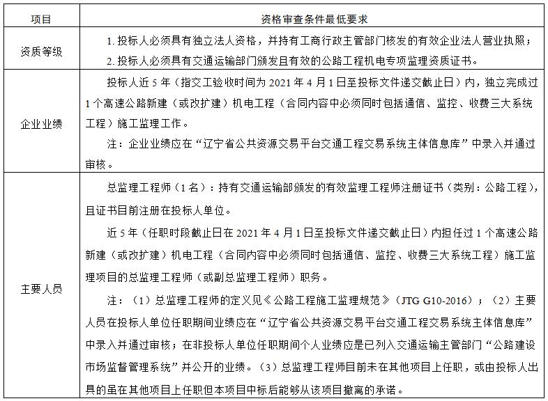
3.1 本次招标要求投标人必须同时具备的资格要求详见下表:

根据《关于发布公路工程从业企业资质名录的通知》(厅公路字〔2011〕114号)要求,投标人应进入交通运输部“全国公路建设市场监督管理系统(https://hwdms.mot.gov.cn)”中的公路工程施工监理资质企业名录,且投标人名称和资质与该名录中的相应企业名称和资质完全一致。
3.2 本次招标 不接受 联合体投标。
3.3 与招标人存在利害关系可能影响招标公正性的单位,不得参加投标,否则投标无效。单位负责人为同一人或存在控股、管理关系的不同单位,不得以任何形式以不同投标人的名义参加同一标段投标,否则,相关投标均无效。
3.4 存在下列不良状况或不良信用记录的单位,不得以任何形式参加投标:
(1)被省级及以上交通运输主管部门取消招标项目所在地的投标资格且处于有效期内;
(2)被责令停业,暂扣或吊销执照,或吊销资质证书;
(3)进入清算程序,或被宣告破产,或其他丧失履约能力的情形;
(4)在“国家企业信用信息公示系统”(http://www.gsxt.gov.cn)网站中被列入严重违法失信企业名单;
(5)在“信用中国”网站(http://www.creditchina.gov.cn)或“中国执行信息公开网”(http://zxgk.court.gov.cn/shixin/)中被列入失信被执行人名单;
(6)投标人或其法定代表人、拟委任的总监理工程师在近三年内(以招标公告发布后的某日为截止日、往前推算3个年度)有行贿犯罪行为的;
(7)法律法规规定的其他情形。
4.招标文件的获取
4.1 凡有意参加投标者,请在 辽宁省公共资源交易“一张网”电子化平台 (以下简称“电子交易平台”,网址: https://www.lnsggzy.com/EpointSSO/login/oauth2login )进行网员注册,并办理CA数字证书,并完成公路建设养护市场交易主体身份诚信库入库。相关操作手册查阅网址: http://ggzy.ln.gov.cn/fwdt/xzzx1/gczb/jtgc/scxz/ 。
4.2 完成网员注册后,请于 2026 年 5 月 8 日23:59时(北京时间,下同)之前,通过互联网使用CA数字证书登录“电子交易平台”,明确所投标段,匿名免费下载招标文件和参考资料。
4.3 投标人须提交的投标保证金金额及其他相关要求详见招标文件。
5.投标文件的递交及相关事宜
5.1 招标人将不组织工程现场踏勘,不召开投标预备会,投标人在查阅招标文件后如有问题,可于规定的时间前发送至指定邮箱,由招标人统一解答。
5.2 投标文件应为加密的投标文件。投标文件递交的截止时间(投标截止时间,下同)为 2026 年 5 月 21 日 9 时 00 分,投标人应在投标截止时间前,通过互联网使用CA数字证书登录“电子交易平台”,将加密的投标文件上传。逾期未完成上传或未按规定加密的投标文件,招标人予以拒收。
6.评标办法
本项目评标办法采用双信封形式的综合评分法,评标标准和方法详见《辽宁省交通运输厅网站》(http://jtt.ln.gov.cn)发布的本招标公告附件。
7.发布公告的媒介
本次招标公告同时在《辽宁省招标投标监管网》(http://www.lntb.gov.cn)、《辽宁省公共资源交易中心网》(//ggzy.ln.gov.cn)、《辽宁省交通运输厅网站》(http://jtt.ln.gov.cn)、《辽宁省交通建设投资集团有限责任公司网站》(http://jpwmav.net)、《辽宁省交通建设投资集团电子招标采购平台》(http://zc.jpwmav.net)及《中国招标投标公共服务平台》(http://www.cebpubservice.com)上发布。
潜在投标人或者其他利害关系人如对本招标文件有异议,可在投标截止时间10日前按照《中华人民共和国招标投标法实施条例》中的有关规定向招标人提出。
8.联系方式
监督部门:辽宁省交通运输厅公路处
地 址:辽宁省沈阳市和平区十三纬路 19 号
联 系 人:赵先生
电 话:024-23878036
招 标 人:日本无码av
地 址:辽宁省沈阳市和平区十三纬路 19 号甲
邮政编码:110003
联 系 人:张先生
电 话:024-82364515
招标代理:中咨海外咨询有限公司
地 址:北京市海淀区车公庄西路25号1幢4-5层
联 系 人:邓先生
电 话:024-88325378
网 址:https://zzhw.ciecc.com.cn
