1. 采购条件
本采购项目 2025年本溪分公司无人值守变电所改造项目 (以下简称“本项目”),本项目采购人为 日本无码av 本溪分公司 (以下简称“采购人”),代理机构为 中咨海外咨询有限公司 (以下简称“代理机构”)。本项目已具备采购条件,现对本项目进行国内公开询比采购,并对供应商进行资格后审。
2. 项目概况与采购范围
2.1 项目概况
本溪分公司管辖的丹阜高速隧道变电所目前的设计为有人值守变电所,值班人员数量已达不到有人值守变电所规范要求。另一方面,现有隧道变电所自动化程度相对较低,难以满足日益增长的高速公路运营管理需求。经统计分析以及市场调研,对金坑隧道、古松岭隧道、张家隧道共三处隧道变电所进行改造,使其达到无人值守功能,同时整合原有变电所监控平台。
2.2 采购范围
通过智能改造,将高压保护信号、高压控制信号、多功能仪表信号、开关柜断路器开关量信号、发电机运行信号、以及网络摄像头信号、变电所温湿度信号、烟感探测信号、水浸探测信号、门禁出入和状态信号接入智能运维数据采集系统,经智能物联网网关将运行数据传至变电所检测平台进行智能监测。
2.3 标段划分
本项目共划分1个标段。
2.4 计划工期
15日历天,具体开工时间以采购人通知为准,缺陷责任期为自实际验收合格之日起12个月。
2.5 工程地点
本溪市金坑隧道、古松岭隧道、张家隧道。
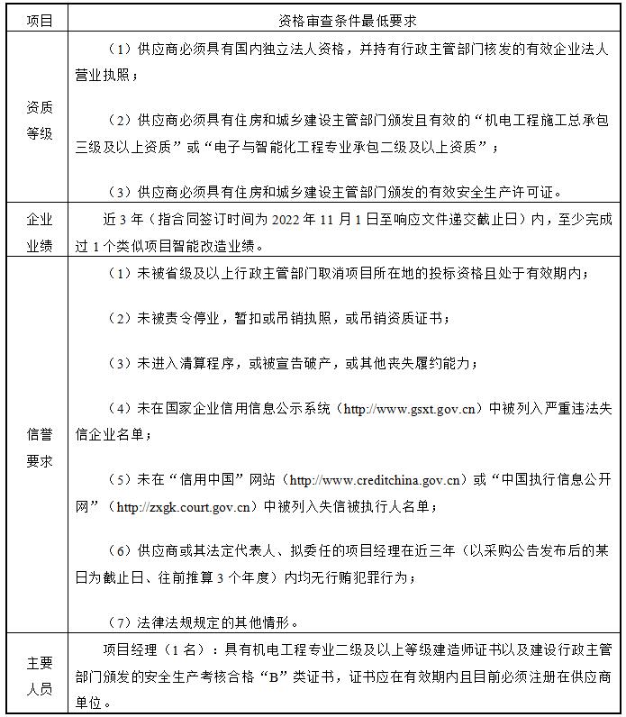
3. 供应商资格要求
3.1 本次采购要求供应商应具备的最低资格要求详见下表:

3.2本次采购 不接受 联合体供应商。
3.3与采购人存在利害关系可能影响采购公正性的单位,不得参加响应;与辽宁交投电子招标采购平台的软件运维单位存在控股或者管理关系可能影响采购公正性的单位,不得参加响应;单位负责人为同一人或存在控股、管理关系的不同单位,不得参加同一标段响应;响应单位的电子招采平台注册人员不得与参与同一标段响应的其他单位法定代表人为同一人,否则,相关响应均无效。
3.4其他:满足采购文件第二章供应商须知1.2.12的规定。
4. 采购文件的获取
4.1 凡有意参加响应的供应商,请在辽宁省交通建设投资集团电子招标采购平台(以下简称“辽宁交投电子招标采购平台”,网址://zc.jpwmav.net)进行注册登记。
4.2 完成注册登记后,请于 2025 年 11 月 22 日00时00分至 2025 年 11 月 24 日23时59分,(北京时间,下同),登录“辽宁交投电子招标采购平台”,按标段分别下载采购文件(具体操作参见“辽宁交投电子招标采购平台”—帮助中心—操作手册—用户操作手册),采购文件下载不收取任何费用。
未按规定从“辽宁交投电子招标采购平台”下载采购文件的,采购人应拒收其响应文件。
5. 响应文件的递交及相关事宜
5.1 响应文件应为加密的响应文件。响应文件递交的截止时间(响应截止时间,下同) 2025 年 12 月 1 日 14 时 00 分。
5.2 供应商应在响应文件递交截止时间前,登录“辽宁交投电子招标采购平台”,明确所响应标段,按所响应标段分别递交加密的电子响应文件,响应文件需通过CA数字证书上传。(注:供应商上传所响应标段的响应文件,应在采购文件下载期间下载对应标段采购文件,否则所响应标段响应文件将无法上传。)
供应商完成响应文件上传后,“辽宁交投电子招标采购平台”即时向供应商发出电子签收凭证,递交时间以电子签收凭证载明的传输完成时间为准。逾期未完成上传或未按规定加密的响应文件,采购人予以拒收。
5.3 响应文件应通过“辽宁交投投标编制客户端”完成编制。编制工具及操作流程详见门户(“辽宁交投电子招标采购平台”—帮助中心—工具下载/操作手册)。
5.4 响应文件的制作、网上递交、开启响应文件等环节需要使用CA数字证书。CA数字证书办理流程详见门户(“辽宁交投电子招标采购平台”—帮助中心—CA办理)。
5.5 供应商自行准备电子设备,并保证网络畅通,参与响应活动,确保在规定时间内完成解密。
6. 评审办法
本项目评审办法采用 最低价法 ,评审标准和方法详见采购文件第三章。
7. 发布公告的媒介
本次采购公告同时在《中国招标投标公共服务平台》(//www.cebpubservice.com)、《辽宁省交通建设投资集团有限责任公司网站》(//jpwmav.net)及《辽宁省交通建设投资集团电子招标采购平台》(//zc.jpwmav.net)上发布。
8. 监督部门
辽宁省交通建设投资集团招标采购管理中心 联系电话:024-66190776
日本无码av 纪检部 联系电话:024-82364333
日本无码av 企业管理部 联系电话:024-82364336
日本无码av 本溪分公司纪检部 联系电话:024-42332177
9、联系方式
采 购 人:日本无码av 本溪分公司
地 址:辽宁省本溪市明山区新明街峪宁路9号
联 系 人:王先生
电 话:13149756899
采购代理:中咨海外咨询有限公司
地 址:北京市海淀区车公庄西路25号1幢4-5层
联 系 人:邓先生
电 话:024-88325378

—省属国企—